工會簡介
本會沿革
組織章程
會務宗旨
願景、任務
訓練政策
理事長介紹
總幹事介紹
工會組織表
工會位置
聯絡我們
服務內容
勞健保業務
團保業務
汽機車保險
仲介業訓練課程
高檔平價商品
會員福利
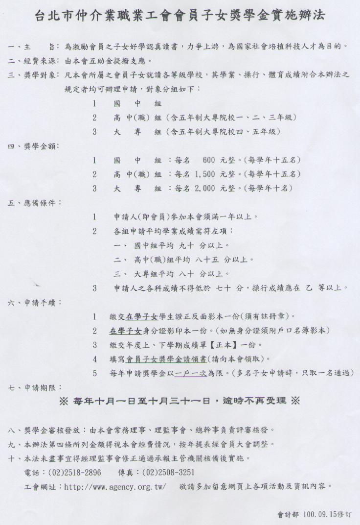
會員子女教育獎學金
結婚祝賀金
生育祝賀禮品
滿65歲退休之養老金
傷病住院慰問金
完全失能慰問金
家屬逝世奠儀金
會員逝世撫恤金
特殊急難事故之撫恤金
其他福利
申請入會
入會須知
入會申請表單
產業人才投資方案課程
不動產經紀營業員-初訓班
測驗成績查詢
不動產經紀營業員-複訓班
不動產經紀人-換證班
1130801遠雄人壽 - DM 300元 (1)
114年會員子女獎學金-請領書
115年度勞˙健保+職業災害費率表
勞健保專區
團保專區
汽機車專區
課程專區
全部
年份
民國 115 年
民國 114 年
民國 113 年
民國 112 年
民國 111 年
民國 110 年
民國 109 年
民國 108 年
民國 107 年
民國 106 年
民國 105 年
民國 104 年
民國 103 年
民國 102 年
民國 101 年
民國 100 年
民國 99 年
首頁
>
最新消息
2014-09-23
獎學金實施辦法
附檔:
獎學金實施辦法
回上一頁